Wednesday February 2026

হটলাইন

কনটেন্টটি শেষ হাল-নাগাদ করা হয়েছে: সোমবার, ১২ অক্টোবর, ২০২০ এ ১০:২৯ AM

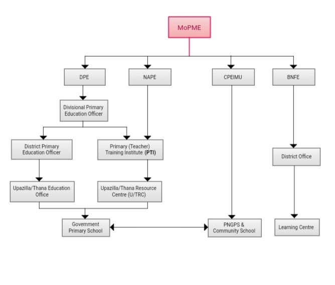
সাংগঠনিক কাঠামো

কন্টেন্ট: পাতা

ফাইল ১
ফাইল ২
ফাইল ৩

এক্সেসিবিলিটি

স্ক্রিন রিডার ডাউনলোড করুন